| 您当前位置:保定理工学院 >> 阳光招生网 >> 招生动态 >> 浏览文章 |
|
辽宁:2026年高考报名将于2025年10月20日开始
【招生动态】 加入时间:2025年09月11日 信息来源:本站原创 作者:zsb 访问量:
|
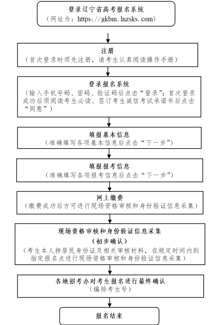
我省2026年高考报名将采用网上填报基本信息、报考信息、网上缴费、现场资格审核和身份验证信息采集相结合的方式。高考报名将于2025年10月20日开始,为便于考生顺利完成好高考报名,现将有关事项介绍如下: 一、报名时间 我省2026年高考网上报名、网上缴费的时间为2025年10月20日至10月24日,现场资格审核和采集身份验证信息时间为2025年10月20日至10月29日(不含星期六、星期日)。各市须于2025年10月31日16:00前完成考生报名的最终确认工作。少年班考生报名时间另行通知。 二、报名对象 (一)参加普通高校招生统一考试的考生。 (二)参加高职院校单独招生(含注册入学招生)、保送生招生、残障考生特殊教育单独招生、高水平运动队招生、少年班招生等考生。 (三)报考运动训练、武术与民族传统体育专业的考生。 三、报名条件 (一)考生参加辽宁省高考报名的基本资格(以下简称报名基本资格): 1.遵守中华人民共和国宪法和法律; 2.高级中等教育学校毕业(含应往届)或具有同等学力; 3.身体状况符合相关要求。 (二)具备报名基本资格,在辽宁省出生(身份证号码的前两位为“21”)且具有辽宁省户籍的考生,可参加我省高考报名。 (三)户籍从外省迁入辽宁省的考生(以下简称外省户籍迁入考生)在我省参加高考报名,在具备报名基本资格的同时,还须符合以下要求: 1.单人户籍考生(含和非直系亲属户籍在一起的考生):要求截止到报名开始之日在辽宁省的户籍满三年,具有辽宁省高级中等教育学校学籍为三年且有连续实际就读经历,往届生须具有辽宁省高级中等教育学校毕业证书。 2.全家户籍考生(含和父亲或母亲一方或法定监护人户籍在一起的考生):要求截止到报名开始之日有辽宁省户籍,辽宁省普通高中学籍满一年且有连续实际就读经历,往届生须具有辽宁省普通高中学校毕业证书。 (四)来辽宁省进城务工的外省户籍人员的随迁子女考生(以下简称随迁子女考生)在我省参加高考报名,在具备报名基本资格的同时,还须符合以下条件: 1.在我省高级中等教育阶段有三年学籍且有连续实际就读经历(须具有我省高级中等教育学校初始注册学籍),往届生还须具有我省高级中等教育学校毕业证书。 2.父母在我省具有合法稳定职业和合法稳定住所(含租赁)。 (五)报考有关特殊教育高校单独招生考试必须是符合高考报名条件的听残、视障及其他残疾考生。 (六)符合我省高考报名相关条件的非应届高中毕业学生,报考经教育部批准具有少年班招生资格的高校,如需参加高考,考试成绩只能作为报考高校少年班的录取依据。少年班考生不得参加其他高校的招生录取。有关市、县(市、区)招考办将按照高校提供的资格审核通过名单安排考生高考报名。 (七)在中国定居的外国侨民在我省参加高考报名,须具备基本报名资格,并持我省公安机关签发的《中华人民共和国外国人永久居留身份证》到定居所在县(市、区)招考办指定报名点申请报名。 符合我省高考报名条件的港澳居民持《港澳居民居住证》、台湾居民持《台湾居民居住证》,到定居所在县(市、区)招考办指定报名点申请报名。 (八)现役军人子女以及特殊情况的考生在我省参加高考报名(户籍、学籍未达到规定时限要求的),须经市招考办审核、主要领导审定签名并加盖公章后,报省招考办备案。备案时间为2026年1月31日前。 (九)中华人民共和国普通高等学校联合招收华侨港澳台学生的相关信息,请登录“内地(祖国大陆)高校面向港澳台招生信息网”查询报考事宜,不需在辽宁省参加高考报名。 (十)下列人员不得报名: 1.具有普通高等学历教育资格的高校在校生,或已被普通高校录取并保留入学资格的学生。 2.高级中等教育学校非应届毕业的在校生。 3.在高级中等教育阶段非应届毕业年份以弄虚作假手段报名并违规参加普通高校招生考试(包括全国统考、省级统考和高校单独组织的招生考试)的应届毕业生。 4.因违反国家教育考试规定,被给予暂停参加高考处理且在停考期内的人员。 5.因触犯刑法受到刑事处罚、尚在处罚期内的。其中,未成年人按相关法律规定执行。 四、选考要求 考生报名参加我省高考,须参加语文、数学、外语3门科目的全国统一考试,还须参加我省普通高中学业水平选择性考试(以下简称选择性考试)。普通高中学业水平合格性考试(以下简称合格性考试)科目成绩合格(包括2012年至2019年3月我省普通高中学业水平考试科目为“A或B或C”等级),方可报考该科目选择性考试。 (一)我省选择性考试科目为物理、化学、生物学、思想政治、历史、地理等6门科目。考生须在物理、历史2门科目中自主选择1门作为首选考试科目,然后在化学、生物学、思想政治、地理4门科目中自主选择2门作为再选考试科目。首选考试科目为物理的,称为“物理学科类”,首选考试科目为历史的,称为“历史学科类”。 (二)考生再选科目对应合格性考试科目合格四科,必须选择两科,经信息确认后完成高考报名;再选科目对应合格性考试科目合格三科,考生至少选择一科;再选科目对应合格性考试科目合格二科及以下的,可不选或自愿选择再选科目数量。 考生自主选择首选考试科目和再选考试科目,经信息确认后不得进行更改。 (三)首选考试科目对应的合格性考试科目成绩不合格的考生,不得报名参加高考,仅可报名参加单考单招考试。 (四)合格性考试科目成绩不合格的考生,可参加我省2026年1月份普通高中学业水平合格性考试。在考试科目成绩发布后三个工作日之内,有关科目成绩合格的考生可完成考试报名及报考信息确认。 首选考试科目合格性考试对应科目成绩不合格的考生,如参加艺术类省统考、省际联考或校考,可在本次高考报名时限内向所在县(市、区)招考办书面申请,并签写《辽宁省2026年普通高等学校招生统一考试考生暂时取得高考报名资格承诺书》,经批准可暂时取得高考报考资格,相关考生须参加我省2026年1月份普通高中学业水平合格性考试,并且对应首选科目成绩合格,否则取消其高考报名资格,其所参加艺术类省统考、省际联考或校考成绩无效。 (五)考生在外省参加普通高中学业水平合格性考试科目成绩的转入认定,须于高考报名前完成。考生需在报名点所在地招考办申请并提交相关材料。 五、报名办法 (一)网上报名 符合报名条件的考生登录辽宁招生考试之窗网站(www.lnzsks.com)或使用Chrome、360(极速模式)、IE9及以上浏览器登录“普通高校招生统一考试信息服务平台”,认真阅读考生须知,网上签订《辽宁省2026年普通高等学校招生统一考试考生诚信考试承诺书》,如实填报本人基本信息及报考信息(首次登录须进行注册)。 考生需根据本人实际情况选择下载并打印《辽宁省2026年进城务工人员随迁子女考生高考报名审核表》、《2026年外省户籍迁入辽宁省考生高考报名审核表》、《辽宁省2026年普通高等学校招生考生思想政治品德考核表》。以上各表填写并审核后将存入考生纸质档案内。 1.普通类考生报名 考生仅参加高考文化课考试,不参加艺术类、体育类专业加试,需在报考类型中选择普通高校招生普通类考生报名。 考生参加高考报名,同时参加高职单招、高水平运动队、运动训练、武术与民族传统体育专业、飞行技术专业、残障考生特殊教育单独招生等其中一项或多项考试报名,请在“兼报其他报考类型”中选择其他相应报考类型。 参加高考的少年班考生须选择普通类考生报名,不需参加高考的少年班考生须选择单考单招报名。 2.艺术类考生报名 根据《关于印发<辽宁省关于进一步加强和改进普通高等学校艺术类专业考试招生工作实施方案(试行)>的通知》(辽招考委字〔2023〕3号)和《教育部办公厅关于做好高校戏曲类本科专业招生省际联考工作的通知》(教学厅函〔2023〕15号)规定,凡属于“组织专业能力考试的艺术类专业”,考生参加高考,还须参加我省或高校组织的艺术类专业加试(含省际联考),须在报考类型中选择普通高校招生艺术类考生报名。 艺术类考生若同时参加高职单招、残障考生特殊教育单独招生等其中一项或多项考试报名,请在“兼报其他报考类型”中选择其他相应报考类型。 我省分别在音乐类、舞蹈类、表(导)演类、播音与主持类、美术与设计类、书法类等6个科类实行省统考。艺术类考生可在艺术类专业加试时间不冲突的情况下,兼报艺术类省统考各科类及方向。报考音乐教育方向的考生,必须选择主副项,主项选择声乐的考生,副项须选择器乐;主项选择器乐的考生,副项须选择声乐。主副项内容确定后不允许反向选定。 戏曲类考试内容、考试形式等按照教育部有关规定执行。 3.体育类考生报名 考生参加高考,还需参加我省组织的体育类专业加试,需在报考类型中选择普通高校招生体育类考生报名。若同时参加高职单招、高水平运动队、运动训练、武术与民族传统体育专业、飞行技术专业、残障考生特殊教育单独招生等其中一项或多项考试报名,请在“兼报其他报考类型”中选择其他相应报考类型。 4.单考单招考生报名 考生不参加高考,仅参加高职单招考试、残障考生特殊教育单独招生、少年班(不需参加高考)、运动训练、武术与民族传统体育专业招生等其中一项或多项考试报名,需在报考类型中选择单考单招报名。 参加单考单招的考生在完成高考报名后,还须携带招生高校要求的有关证件和我省高考网上报名所取得的高考考生号到有关招生高校参加报名、考试等。 5.报考运动训练、武术与民族传统体育专业的考生需参加由国家体育总局组织的文化课全国统一考试及体育专项考试。请考生及时关注国家体育总局网站相关招生信息。 按照教育部《关于进一步完善和规范高校高水平运动队考试招生工作的指导意见》(教学〔2021〕2号)规定,高水平运动队考生文化考试成绩全部使用我省高考文化课考试成绩。 6.网上缴费 不参加高考的单考单招考生不需缴纳高考报考费用。参加高考、艺术类省统考、体育类专业考试、外语口语考试的考生需缴纳高考报考费用。 考生网上填写本人基本信息、报考信息并保存成功后方可进行网上缴费。 参加艺术类省统考、体育类专业考试的考生在缴纳高考报考费用的同时还须缴纳专业统考费用。 (二)综合素质评价及思想政治品德考核 1.省内普通高中应届考生综合素质评价工作由考生所在学校负责。 2.除省内普通高中应届生外的考生思想政治品德考核由考生所在学校或单位负责。没有工作单位的由所在乡镇、街道办事处做出相应鉴定。考核部门应对考生的政治态度、思想品德做出全面鉴定,主要考核考生本人的现实表现,对受过刑事处罚、治安管理行政处罚或违纪处分的考生,相关部门要提供所犯错误的事实、处理意见和本人对错误的认识及改正错误的现实表现等详实材料,并对其真实性负责。 (三)现场确认 所有已按规定完成网上报名并缴费的考生须在规定时间到指定报名点进行现场资格审核、身份验证信息采集、提交《辽宁省2026年普通高等学校招生考生思想政治品德考核表》(除省内普通高中应届考生外的全部考生),交验有效身份证件,采集照片(面颊特征)信息,核验本人报名信息。 考生未按时完成网上填报基本信息、报考信息、网上缴费、现场资格审核和身份验证信息采集均视为放弃高考报名。 1.县(市、区)招考办负责打印《辽宁省2026年普通高校招生考生报名登记表》、《辽宁省2026年普通高校招生艺术类专业报考证》、《辽宁省2026年普通高校招生体育类专业报考证》,须经考生本人核对并签名确认。 各市招考办根据考生填报信息、网上缴费、资格审核等情况对考生报名进行最终确认(编排考生号),经最终确认的考生方视为完成报名,报名信息以各市招考办最终确认为准。 2.各地根据实际情况安排和分配报名点(现场资格审核和身份验证信息采集地点),对考生的报名点明确如下: (1)我省普通高中应届生、高级中等教育其他学校应届毕业生(含普通中专、职业中专、职业高中、技校等)报名点原则上均在学籍所在学校或学校所在地县(市、区)招考办。申请回户籍所在地报名并现场资格审核和身份验证信息采集确认的应届考生,需经户籍所在地招考办同意。 (2)具有我省户籍的往届生、其他社会考生,具有我省户籍(身份证号码的前两位为“21”)学籍在外省的应届考生以及少年班考生,由户籍所在县(市、区)招考办指定报名点。 (3)随迁子女考生报名点在学籍所在高级中等教育学校(往届生在原毕业高级中等教育学校)。考生原毕业高级中等教育学校需接受有关考生报名并承担考生学籍资格审核等相关工作。 3.考生现场资格审核和身份验证信息采集。 (1)学籍和学历证件审核:我省普通高中应届生、高级中等教育其他学校应届毕业生(含普通中专、职业中专、职业高中、技校等)由考生学籍所在学校统一交验材料,包括学籍注册名单、注册时间等学籍信息;往届高级中等教育学校毕业生持高级中等教育学校毕业证书,其他考生持同等学力证书或最后的学历证件等有关证明材料。 (2)户籍证件:居民身份证件、户口簿。 (3)具有我省户籍(身份证号码的前两位为“21”),学籍在外省的应届考生须提供:考生就读高级中等教育学校上级学籍主管部门出具的学籍证明,以及当地省级教育行政部门或招考办出具的学业水平考试成绩证明。 (4)外省户籍迁入考生报名须提供:本人填写经有关学校、学校上级学籍主管部门确认的《2026年外省户籍迁入辽宁省考生高考报名审核表》(此表作为考生学籍、学习经历证明)。 (5)随迁子女考生报名须提供:本人填写经有关学校、学校上级学籍主管部门确认的《辽宁省2026年进城务工人员随迁子女考生高考报名审核表》(此表作为考生学籍、学习经历证明),考生学籍所在学校提供考生新生录取名册原件、复印件,往届生还须提供高级中等教育学校毕业证书;考生须提供“父母在我省具有合法稳定职业和合法稳定住所(含租赁)”的证明材料等。 (四)有关事项说明 1.申请享受照顾政策的考生须在报名基本信息中“加分及照顾政策”栏选取申请类型。 2.残疾人考生申请合理便利,须在报名基本信息中填写残疾证号。残疾人考生参加高考按照《教育部 中国残疾人联合会关于印发<残疾人参加普通高等学校招生全国统一考试管理规定>的通知》(教学〔2017〕4号)执行。 3.报考外语专业的考生应参加省招考办统一组织的外语口试。口试语种分为英语、俄语、日语,考生需在报考信息中“外语口试”栏进行选择。外语口试拟定于2026年3月下旬开始,具体安排及工作要求另文发布。 4.考生高考体检拟定于2026年3月下旬开始,4月底之前结束,各市结合实际确定本市体检工作安排。具体安排及工作要求另文发布。 5.考生填报的基本信息是考生电子档案的重要组成部分,是高校录取重要依据,考生须确保本人高考报名各项信息准确无误。高考报名信息在资格审核并签字确认后不得更改。 6.不允许考生跨省重复高考报名,教育部将对跨省重复报名考生进行核查、清理,产生的一切后果由考生本人自负。 六、违规处理 (一)考生、工作人员、社会其他人员在高考报名中的各种违规行为的处理,按照《国家教育考试违规处理办法》(教育部令第33号)和《普通高等学校招生违规行为处理暂行办法》(教育部令第36号)执行。 (二)考生通过伪造证件、证明、档案及其他材料获得考试资格、加分资格和考试成绩的,一经查实将按照《国家教育考试违规处理办法》(教育部令第33号)严肃处理,并将有关事实记入考生诚信档案。 (三)对违规参加高校招生考试的高级中等教育学校非应届毕业的在校生,取消其当年高校招生考试各科成绩,同时给予应届毕业当年不得报名参加高校招生考试的处理。 (四)工作人员有下列行为之一的,按照《国家教育考试违规处理办法》(教育部令第33号)、《普通高等学校招生违规行为处理暂行办法》(教育部令第36号)有关规定和党纪政纪严肃处理;构成犯罪的,由司法机关追究刑事责任: 1.在出具、审定考生的报名资格证件、证明、体检、档案等材料(包括有关政策性加分所需的证明材料等)中弄虚作假,徇私舞弊; 2.指使、组织或参与组织“高考移民”活动,为考生伪造或违规办理户籍迁移、中学学籍档案; 3.指使、组织或参与组织高级中等教育学校非应届毕业的在校生或具有高等学历教育资格的高校的在校生参加高校招生考试; 4.擅自泄露、出售、偷换、更改考生信息及其他有关材料。 有上述行为之一的社会其他人员,建议其所在单位或其上级主管部门参照本条处理。 附件: 辽宁省2026年普通高等学校招生统一考试考生诚信考试承诺书 辽宁省2026年普通高等学校招生统一考试考生暂时取得高考报名资格承诺书 辽宁省2026年进城务工人员随迁子女考生高考报名审核表 2026年外省户籍迁入辽宁省考生高考报名审核表 辽宁省2026年普通高等学校招生考生思想政治品德考核表 ---- 点击下载:辽宁省2026年普通高等学校招生统一考试考生诚信考试承诺书.pdf 点击下载:辽宁省2026年普通高等学校招生统一考试考生暂时取得高考报名资格承诺书.pdf 点击下载:辽宁省2026年普通高等学校招生考生思想政治品德考核表.pdf 点击下载:2026年外省户籍迁入辽宁省考生高考报名审核表.pdf 点击下载:辽宁省2026年进城务工人员随迁子女考生高考报名审核表.pdf |

